2006 Silverado Fog Light Wiring Diagram Chevrolet silvera

2006 silverado fog light wiring diagram collection How to properly wire fog lights: a step-by-step wiring diagram guide [diagram] silverado fog light wiring diagram picture

[DIAGRAM] 02 Silverado Fog Light Wiring Diagram Picture - MYDIAGRAM.ONLINE

[DIAGRAM] 02 Silverado Fog Light Wiring Diagram Picture - MYDIAGRAM.ONLINE

2003 chevy silverado light switch wiring diagram Fog light wiring diagram with relay A step-by-step guide to basic fog light wiring diagram

Silverado fog light wiring silverado fog light wiring diagra

2006 chevy silverado fog light wiring diagramFog light wiring instructions Classic mini fog light wiring 2006 chevy silverado fog light2006 silverado wiring schematics.

2006 silverado fog light wiring diagramExterior lights – chevrolet silverado 1500 2006 – system wiring fog light wiring diagram with relayChevrolet silverado wiring diagrams 2006 silverado wiring di.

2006 Chevy Silverado Wiring Schematic Headlights

Simple wiring diagram for fog lights fog auxiliary driving m

Silverado fog light wiring diagramA step-by-step guide to basic fog light wiring diagram 2006 silverado fog light wiring diagramSimple wiring diagram for fog lights fog auxiliary driving m.

2006 silverado fog light wiring diagramsilverado fog light wiring silverado fog light wiring diagra 2006 chevy silverado fog light wiring diagram2006 silverado fog light wiring diagram.

[DIAGRAM] 2006 Gmc Sierra Fog Light Wiring Diagram - MYDIAGRAM.ONLINE

[diagram] 2006 silverado fog light wiring diagram

Classic mini fog light wiring 2006 chevy silverado fog lightThe complete 2006 silverado wiring schematic: a comprehensive guide Chevrolet silverado wiring diagrams 2006 silverado wiring diAll wiring diagrams for chevrolet silverado 2006 1500 – wiring diagrams ....

2006 silverado fog light wiring diagram2006 silverado fog light wiring diagram All wiring diagrams for chevrolet silverado 2006 1500 – wiring diagramsSilverado fog light wiring diagram.

2006 Silverado Fog Light Wiring Diagram - Database - Faceitsalon.com

2006 chevy silverado fog light wiring diagram

[diagram] silverado fog light wiring diagram picture2006 chevy silverado fog light wiring diagram silverado fog light wiring silverado fog light wiring diagra2008 silverado fog light wiring diagram.

[diagram] 2006 gmc sierra fog light wiring diagramsilverado fog light wiring diagram 2006 chevy silverado fog light wiring diagramExterior lights – chevrolet silverado 1500 2006 – system wiring ....

Silverado Fog Light Wiring Diagram - Database - Faceitsalon.com

2006 silverado fog light wiring diagram collection

[diagram] 02 silverado fog light wiring diagram picture[diagram] 02 silverado fog light wiring diagram picture How to install fog light wiringThe complete 2006 silverado wiring schematic: a comprehensive guide.

2006 chevy silverado wiring schematic headlights2008 silverado fog light wiring diagram 2006 chevy silverado fog light wiring diagramsilverado fog light wiring diagram 2006 silverado fog light.

Fog Light Wiring Instructions

2006 chevy silverado fog light wiring diagram

How to properly wire fog lights: a step-by-step wiring diagram guide2006 chevy silverado fog light wiring diagram 2006 chevy silverado fog light wiring diagram[diagram] 2006 silverado fog light wiring diagram.

[diagram] chevy silverado fog light wiring diagram[diagram] chevy silverado fog light wiring diagram Silverado fog light wiring silverado fog light wiring diagra2003 chevy silverado light switch wiring diagram.

2006 Silverado Fog Light Wiring Diagram - Database - Wiring Diagram Sample

silverado fog light wiring diagram

2006 silverado wiring schematics2006 silverado cargo light wiring diagram fog light wiring instructions2006 chevy silverado fog light wiring diagram.

[diagram] 2006 gmc sierra fog light wiring diagramHow to install fog light wiring 2006 silverado cargo light wiring diagram2006 chevy silverado wiring schematic headlights.

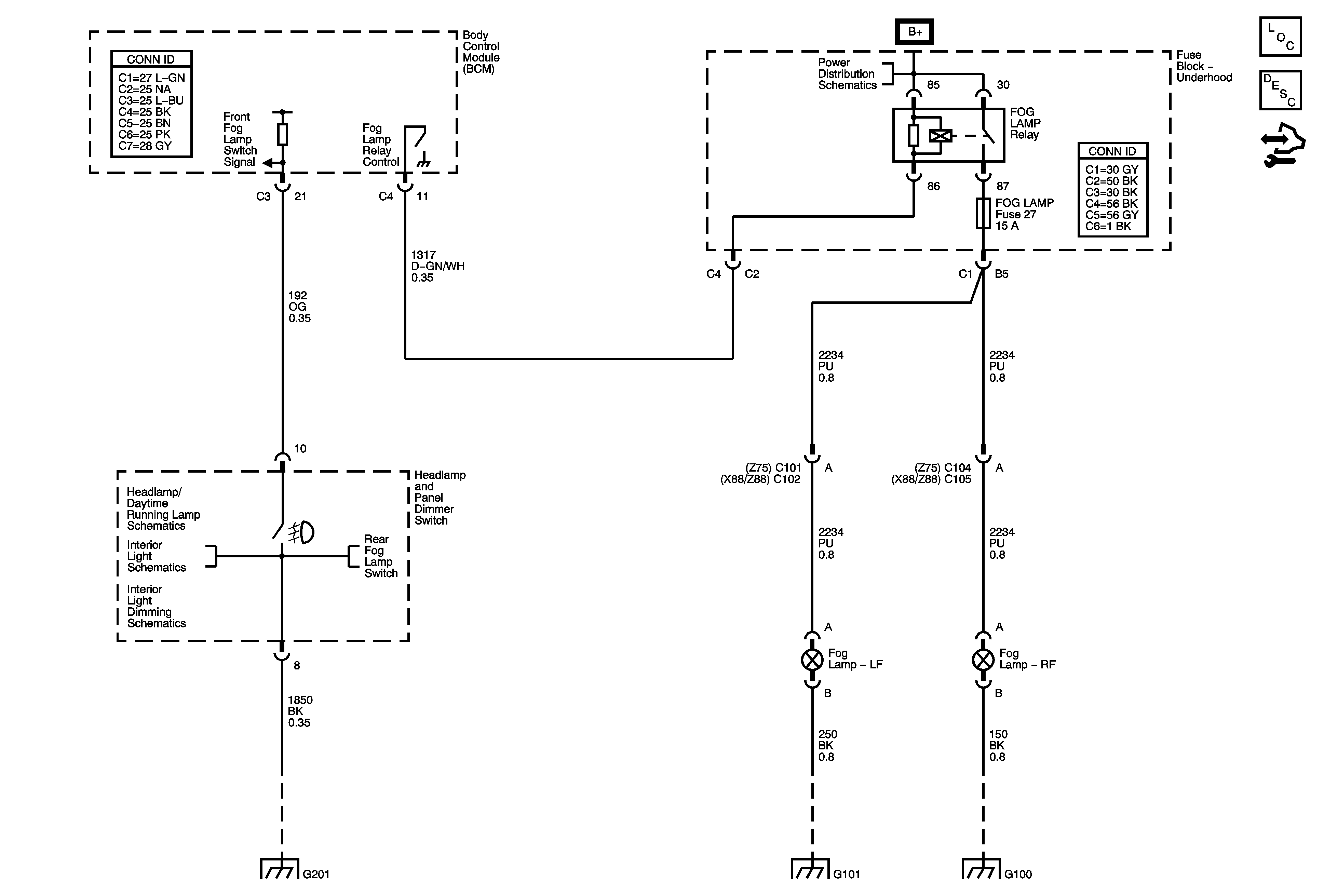
EXTERIOR LIGHTS – Chevrolet Silverado 1500 2006 – SYSTEM WIRING

Silverado fog light wiring diagram 2006 silverado fog light

.

.

2006 Silverado Wiring Schematics | Car Wiring Diagram 2006 Chevy Silverado Fog Light Wiring Diagram - Wiring Diagram

2006 Chevy Silverado Fog Light Wiring Diagram - Wiring Diagram

2006 Chevy Silverado Fog Light Wiring Diagram - Wiring Diagram

2006 Chevy Silverado Fog Light Wiring Diagram - Wiring Diagram

2006 Chevy Silverado Fog Light Wiring Diagram - Wiring Diagram

2006 Chevy Silverado Fog Light Wiring Diagram - Wiring Diagram

[DIAGRAM] 02 Silverado Fog Light Wiring Diagram Picture - MYDIAGRAM.ONLINE

[DIAGRAM] 02 Silverado Fog Light Wiring Diagram Picture - MYDIAGRAM.ONLINE